Designing a seamless location verification process
How I improved our geolocation verification process to ensure secure and seamless user experiences.
About Monese
Monese is a challenger bank with more than 3 million users in the UK and across the EU. Monese provides current accounts to receive payments and salaries, also sending money globally. Monese supports GBP, EUR, and Romanian RON as your primary account currency. You can purchase with the Monese Mastercards in stores and online shops and also withdraw cash from ATMs.
The Challenge
As an essential security factor and a compliance requirement, Monese must verify its customers' physical addresses. It is critical for eliminating access from outside UK and EU and is an anti-fraud measure to protect customers' accounts and money. However, achieving this in an online bank is a challenge for the entire Fintech industry.
My Role
I led the product design (user experience and the user interface design) for this feature in the Monese app. My main tasks were:
- Gathering requirements from the business and compliance
- Finding the best solution for the customers
- User Experience and User Interface design
- Interaction design
- Receiving customer feedbacks and Iterate the solution
Tools
Design Process
My design process started with clearing out the exact requirements and finding the problem correctly. It involves meetings with stakeholders like business analysts, product lead, head of compliance, and legal head.
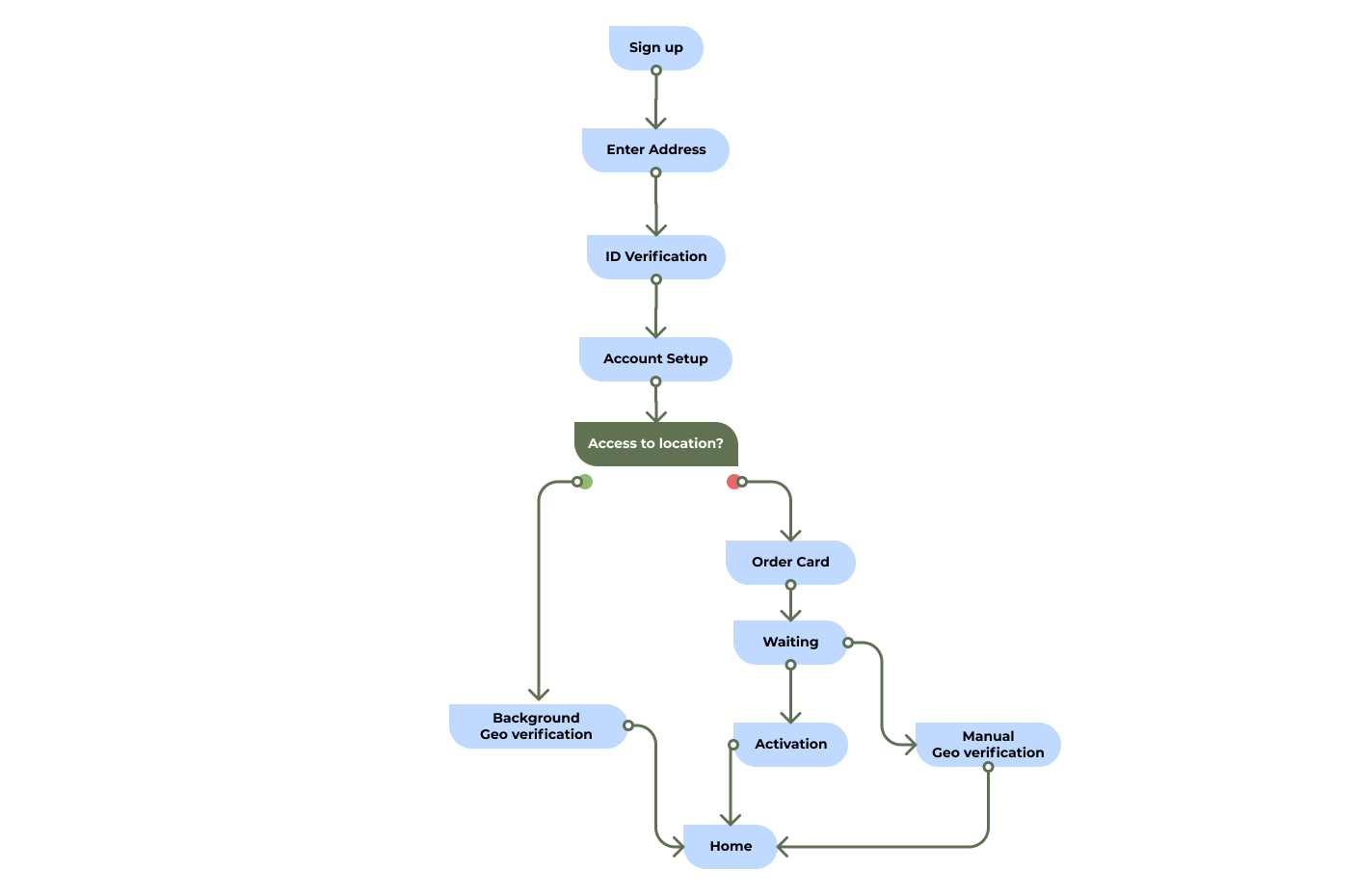
The next step was to team up with the onboarding engineers and product lead to find the best tech solution. The product lead and I brought different ideas. We agreed on a hybrid solution for the address verification problem; this included geolocation matching and verification by card-ordering as a fall-back solution.
I mapped out the user journey from live user data to determine the pain points and potential points we can do the address verification. Then I designed the verification concept flow.
After grooming the flow with the team, I designed the user interface and created hi-fi prototypes for the flow's interactions.
Once the development finished and tested, we rolled out the feature for 10% of the users to gather user feedback and validate the flow.
After a few tweaks and iterations, it was a successful launch, and the verification solution is up and running for all the Monese customers.
Research
Competitors Analysis
I started to analyze other players in the market and how they are approaching this problem. Based on the researches we knew that there are 2 major ways to achieve this:
- Using Postal Verifications
- Using Proof of address
Most competitors used these two methods, but in further research we've found another method which was very easier for users and also less expensive for the business: using device's location data. During the discussions with the regulators they showed green light to start investigating this method.
Quantitative Insights
- More than 80% of our iOS users has given us location access, 45% for Android
- Average card delivery time is 3 days
- 36% of ordered cards never get verified
- Many users don't submit a 100% valid address
User Journey Mapping
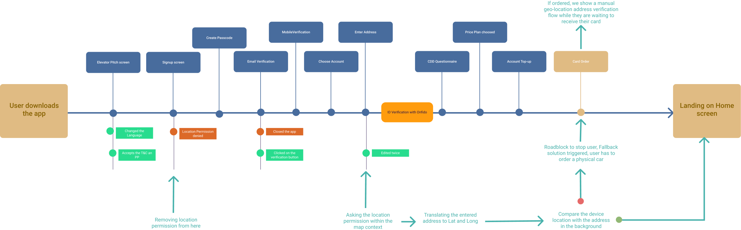
Monese onboarding is a massive and intricate flow. It's different for users in other countries. the onboarding process can be different for a UK citizen than an ex-pat in Germany. So I usually start to segmentize different users, pick samples from them, and use their real-life journey as a base for my journey mapping process.
Concept
The main idea was to compare the current user location with their residential address data. It requires having access to the device's location with the user's permission. Around 50% of our users gave us location access during the signup.
Location Permission Strategy
I decided to make that request more understandable and with proper context and reasoning. My idea was that in this case, we would have more acceptance rate in permission. We already had an option in our address form, letting users choose their address in the map, but we still relied on the traditional format to receive the address as our primary way.
Card Delivery as Motivation
If users decide to order a card, Monese will not let them have any financial activity in the app until they verified their card. It will be disturbing enough for many users, so we can still bring up the geolocation method as a quick way to get an account unlocked.
Wireframes
I created wireframes to demonstrate my idea to the compliance and legal teams and make the technical implementation clearer. I explored different types of interactions, for example, engaging them to verify their address by being at their address and pressing the 'I'm at home' button.
User Flow
User Interface and Interactions
We decided to keep the geolocation verification in the background instead of actively asking users to be present at their address and tap on a button because it may increase the fraud rate and gives fraudsters the thought to ditch the flow and use fake locations.
Results & Impact
- More than 50% of users used the map after the release (up from 21%)
- 65% overall geo-verified users achieved
- 15% successful retargeting of stuck users
- 10% conversion from card ordering to geo verification
Further Challenges
One of the challenges we had was in the map interface, and users went very precise to drop the pin in their exact location, which often was not successful and picked, for example, the next door. This issue was discovered in our onboarding usability tests. So I decided not to show the exact address on the map, and we only show the street and the neighborhood, and users can edit the house/apartment number on the next screen.
The other current problem is the GPS indoor accuracy, which needs some calibrations and active radius changing in the background and is being worked on by our engineer team.
We had to tighten up some other rules to flag some behaviors and deactivate geolocation verification for suspicious users.